7月15日至18日,第十一届全国大学生机械创新设计大赛决赛在华中科技大学举行。经过激烈比拼,长春理工大学斩获实物作品组一等奖2项,第一阶段评审二等奖4项,获奖数量创学校参赛以来新高,位居吉林赛区首位,同时获得“优秀组织奖”。

全国大学生机械创新设计大赛是教育部高等教育司发文举办的全国理工科重要课外科技竞赛活动之一,始终坚持“实物参赛、机电结合、系统训练、创新应用、科技兴国”的办赛特色,为创新人才培养提供了良好的创新实践平台和交流展示舞台,已成为全国大学生的科技盛会,代表了全国大学生机械创新设计能力的最高水平。
本届大赛的主题为“机械创新推进农业现代化、自然和谐迈向仿生新高度”,从推进农业现代化的目标出发,引导全国大学生关注农业生产和农业科技,并参与农业农村现代化建设。

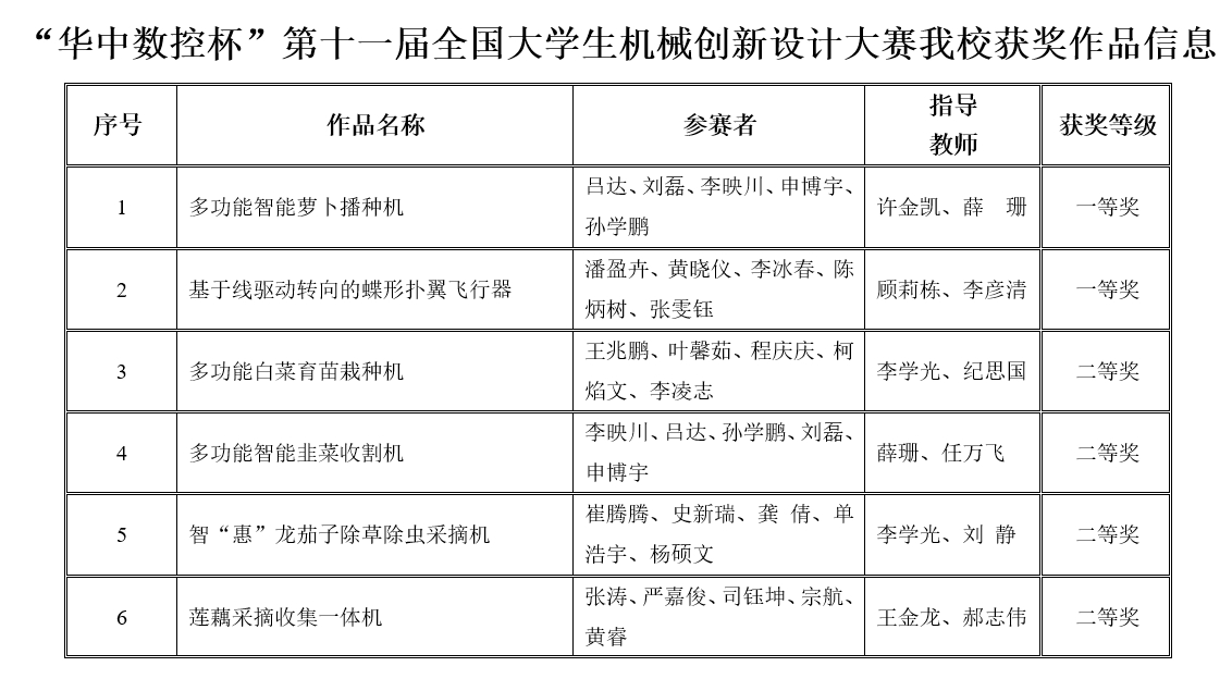
我校“多功能智能萝卜播种机”“基于线驱动转向的蝶形扑翼飞行器”两个作品参加现场决赛。参赛队员沉着冷静,不畏强手,在实物观摩演示问辩和作品答辩等方面显示出了良好的专业素质和过硬实力,均荣获一等奖,其中“基于线驱动转向的蝶形扑翼飞行器”作品还获得了大赛作品表演资格,得到专家评委的一致好评。
本届大赛共有全国730所高校参赛,全国32个赛区参加省级预赛作品6386项,为历届最多。经过激烈角逐,最终决出全国一等奖172项、二等奖264项、三等奖234项。大赛决赛共有来自全国100所高校的参赛队参加,其中包括上海交通大学、西安交通大学、哈尔滨工业大学、北京航空航天大学等国内知名院校参赛。

(供稿:机电工程学院 撰稿:王金龙 审核:武小林 编辑:贾惠淇)



