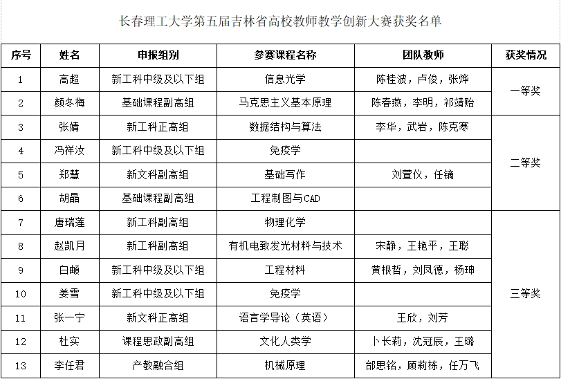
近日,吉林省教育厅下发《关于公布“超星杯”第五届吉林省高校教师教学创新大赛获奖名单的通知》,我校13名主讲教师获奖,其中一等奖2项、二等奖4项、三等奖7项。
本届大赛由吉林省教育厅主办、吉林农业大学承办、吉林省超星信息技术有限公司协办。大赛自今年3月启动以来,历经校赛、省级网络评审、省级现场评审三个阶段,共评选出一等奖80项、二等奖132项、三等奖208项。
学校高度重视教师教学技能竞赛,赛前围绕教学创新成果报告、课堂教学、教学设计创新汇报三个比赛环节进行了多轮多期培训。经过激烈角逐,物理学院高超、马克思主义学院颜冬梅2位教师(团队)荣获省级一等奖;计算机科学技术学院张婧、生命科学技术学院冯祥茹、文学院郑慧、机电工程学院胡晶4位教师(团队)获省级二等奖;材料科学与工程学院崔瑞莲、赵凯月,机电工程学院李任君、白頔,生命科学技术学院姜雪,外国语学院张一宁,法学院杜实7位教师(团队)获省级三等奖,学校荣获“优秀组织奖”。
高校教师教学创新大赛聚焦教学改革新突破,深耕课程思政新沃土,擘画产教融合新图景。各学院应将其作为提升教师教学能力、推动学科发展的重要抓手,强化培育保障机制,优化备赛指导体系,凝聚全员育人合力,以赛促教、以赛促改,持续激发教学创新活力,为培养高素质创新应用型人才筑牢根基。

(供稿:教师教学发展中心 撰稿:刘悦 初审:卢利平 复审:周南 终审:于英焕)



