校属各单位:
按照《长春理工大学关于2026年部分节假日安排的通知》要求,为统筹做好假期相关工作,现将2026年寒假放假具体安排通知如下:
一、寒假放假时间
学生自2026年1月5日(周一)至2026年3月1日(周日)放假,3月2日(周一)上课;
教职工自2026年1月8日(周四)至2026年2月25日(周三)放假,2月26日(周四)、27日(周五)上班。
二、值班安排
1.寒假期间实行校领导带班制,带班时间为上午8:30至11:30;下午13:30至17:00,统筹负责朝阳校区和春明湖校区重要工作和应急事务处理。
2.学校总值班、保卫部门、后勤部门实行24小时值班制,值班时间为白天8:00至20:00,夜间20:00至次日8:00。相关业务部门和学院、春明湖校区管理服务中心实行工作日值班制,时间为上午8:30至11:30,下午13:30至17:00。
3.学校总值班由党政群团教辅机构处科级干部轮值,负责学校日常事务以及朝阳校区、春明湖校区突发应急事件等协调处理,监督检查各部门值班情况和校园安全情况。
4.与师生联系密切的学校办公室、安全保卫部(处)、保密办公室、人事处、教务处、研究生院、科学技术研究院、计划财务处、国有资产管理处、后勤处、图书馆、档案馆、信息化中心等业务部门单独安排值班,实行部门领导负责制,值班人员负责办理相关业务。
5.各学院值班工作实行学院主要领导负责制,值班人员负责学院事务处理、安全巡查(包括本部门的防火、防盗、防水等内容)、信息报告等工作。各学院要严格执行值班制度、落实值班责任、规范值班记录。
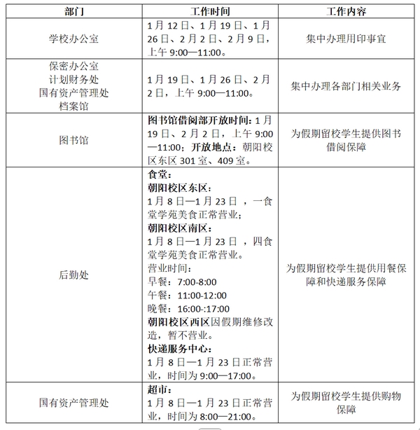
6.寒假期间,有关部门工作时间安排如下:

7.未列入值班总表的部门,部门负责人为处理紧急事务责任人,确保24小时通讯畅通。
8.学校办公室负责全校值班工作的总体安排和协调。
三、校园安全及后勤保障工作
1.做好假期留校学生的安全管理和服务保障工作。学生工作部门假前组织开展好学生安全教育,做好突发情况应急处置预案,指导各学院加强假期留校学生管理和服务工作。各学院建好留校学生台账,畅通联络渠道,定期深入公寓,掌握学生情况,关注特殊群体,做好服务保障,如有特殊情况及时上报并妥善处置。
2.放假前,安全保卫部(处)牵头做好全校防火、防盗及安全生产的监督检查工作。重点对学生寝室、食堂、实验室、图书馆、机房、教室、配电房等部位进行排查,消除各种隐患,确保假期校园安全。
3.寒假期间,安全保卫部(处)要加强门卫管理和安全巡逻,严格执行门卫值班纪律,严控外来人员进入校园及各楼宇。做好防火、防盗设施的检修和保养工作,确保各项设施能够正常使用,加强对宿舍、食堂、实验室、机房、教室等场所的巡查力度,防范安全事故发生。各单位若遇校园安全事件,要快速反应和处置,并立即报告安全保卫部(处)和学校总值班人员。
4.开学前一周,安全保卫部(处)要牵头对全校安全管理和安全设施进行一次全面检查,保障新学期的校园安全稳定。
5.放假前,后勤处要做好全校基础设施检查和维护。各单位要在假前对本单位的要害部位、重点场所进行一次全面检查,特别是水、电、供暖等设施,重点检查供水、供暖设施跑冒滴漏现象。停止使用的办公室、教室、实验室要断水、断电,确保门窗关闭、封闭良好,做好防漏电、漏水的保护措施,对发现的问题要及时处理、报修。
6.寒假期间,后勤处要切实保障水、电等设施正常运行,认真开展巡检和维护工作,重点加大对供水设施跑冒滴漏的检查力度,发现问题及时处理。认真做好强降雪等极端天气应对以及假期校园保洁、物业管理服务等工作,确保校园环境整洁卫生。
7.后勤处、基建处要加强寒假期间校内施工安全管理。监督施工单位严格履行安全职责,加强施工现场安全管理和设施建设,包括建立“安全防护隔离网”、设置“警示标志”等,杜绝安全事故发生。
8.开学前一周,后勤处要对全校后勤服务设施、教学设施、校园环境进行全面检修和清扫,确保各项设施运行良好和校园卫生整洁。
四、纪律要求
1.全校教职员工,特别是党员干部要严格遵守中央、省委和学校党委的相关纪律要求,切实增强廉洁自律意识;因公或因私离长、出境,按规定履行审批、报备程序,注意人身安全。
2.各部门要高度重视并认真组织好假期各项工作安排。各部门负责人对本单位的假期工作负总责,切实做好安全巡查、事务处理和突发应急事件的报告、处置等工作,全力为师生营造一个平安祥和的假期。
五、值班电话
学校总值班电话:85582020,值班地点:朝阳校区东区办公楼110室;春明湖校区值班电话:85588070,值班地点:春明湖校区行政楼2楼值班室。
安全保卫部(处)值班电话:85589110(朝阳校区东区), 85588110(朝阳校区南区),85583110(朝阳校区西区),85581110(春明湖校区),值班地点:朝阳校区(东、西、南)区、春明湖校区安全保卫部(处)值班室。
后勤处服务电话:85582778,值班地点:朝阳校区东区后勤处办公地点二楼。
附件:2026年寒假总值班表
长春理工大学
2026年1月7日



