首页
学校概况
学院简介
现任领导
历任校长
机构设置
校情统计
党建思政
组织工作
新闻宣传
统一战线
工会妇委会
共青团
院系设置
师资队伍
大师风采
杰出人才
教学成果
人才培养
本科生教育
研究生教育
留学生教育
继续教育
科学研究
科学技术研究院
产业信息
大学科技园
学报
招生就业
本科生招生
研究生招生
留学生招生
继续教育招生
就业工作
人才招聘
交流合作
国际合作
国际教育学院
校园文化
廉洁文化
校园风景
学生社团
教工社团
心理咨询
学生
教工
校友
访客
统一身份认证
统一身份认证备用
网络资源
网站导航
English
搜索
学校概况
学院简介
现任领导
历任校长
机构设置
校情统计
党建思政
组织工作
新闻宣传
统一战线
工会妇委会
共青团
院系设置
师资队伍
大师风采
杰出人才
教学成果
人才培养
本科生教育
研究生教育
留学生教育
继续教育
科学研究
科学技术研究院
产业信息
大学科技园
学报
招生就业
本科生招生
研究生招生
留学生招生
继续教育招生
就业工作
人才招聘
交流合作
国际合作
国际教育学院
校园文化
廉洁文化
校园风景
学生社团
教工社团
心理咨询
常用
学生
教工
校友
访客
统一身份认证
统一身份认证备用
网络资源
网站导航
English
通知公告
首页
-
通知公告
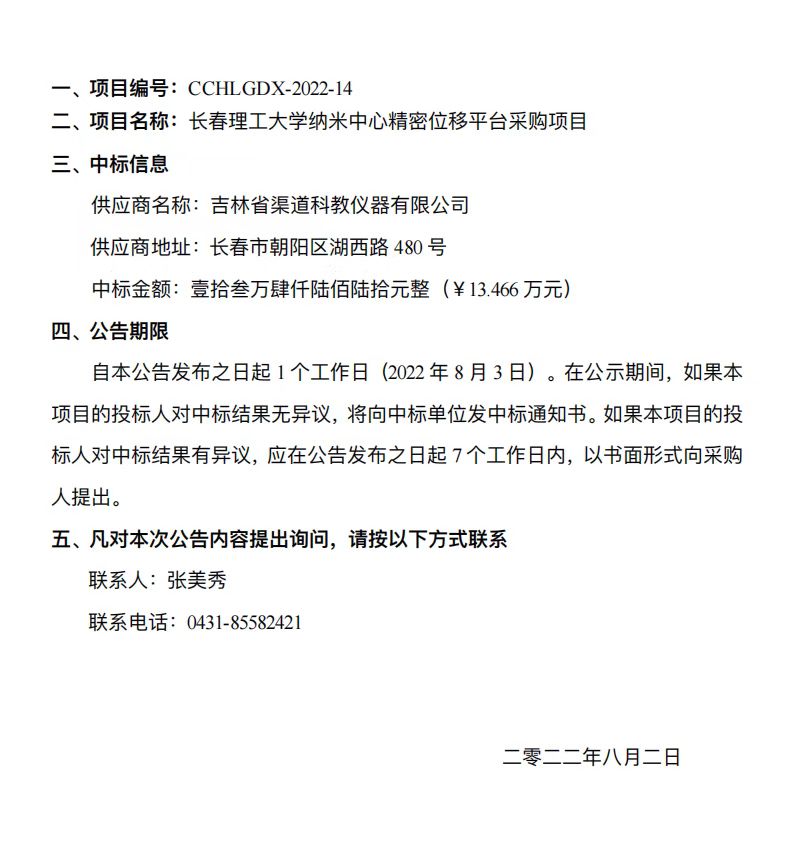
长春理工大学纳米中心精密位移平台采购项目中标结果公告
发布日期:2022-08-02
阅读次数: 次
其他动态
学校党委理论学习中心组召开集体学习会暨学习教育读书班专题研讨
学校党委理论学习中心组召开集体学习会暨学习教育读书班专题研讨
学校党委组织全校党员集体学习“长白山先锋大讲堂”专题讲座
学校党委组织全校党员集体学习“长白山先锋大讲堂”专题讲座
学校召开2026年民主党派和统战团体负责人联席会