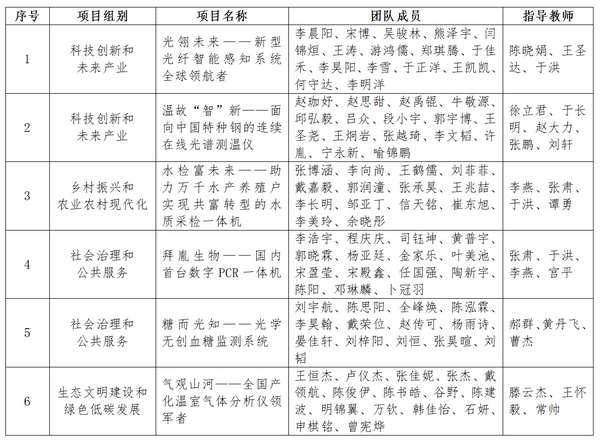
2024年“挑战杯”中国大学生创业计划竞赛国赛推报工作将于近日开展,经过校级竞赛和省级竞赛的评选,我校确认推报《光翎未来——新型光纤智能感知系统全球领航者》等6个项目参加国赛。
具体信息公示如下:

本次拟推报的项目中涉及到的跨校组队信息如下:
1.《光翎未来——新型光纤智能感知系统全球领航者》项目中,闫锦烜、李昊阳、何守达、李明洋为东北电力大学在校学生。
2.《糖而光知——光学无创血糖监测系统》项目中,陈泓霖、刘韬为北京理工大学在校学生,北京理工大学曹杰副教授参与指导。
3.《气观山河——全国产化温室气体分析仪领军者》项目中,申棋铭为吉林大学在校学生。
如有异议,请在公示期内向校团委反映情况。
联系方式:85582203 刘老师
公示时间:2024年7月11日—2024年7月15日
共青团长春理工大学委员会
2024年7月11日



